Hi~欢迎来到陶石汇!
北京

请选择你所在的地区

  • 省份
  • 城市
  • 江西
  • 香港
  • 澳门
  • 台湾
  • 北京
  • 上海
  • 天津
  • 重庆
  • 河北
  • 山西
  • 河南
  • 辽宁
  • 吉林
  • 黑龙江
  • 内蒙古
  • 江苏
  • 山东
  • 安徽
  • 浙江
  • 福建
  • 湖北
  • 湖南
  • 广东
  • 广西
  • 四川
  • 海南
  • 贵州
  • 云南
  • 西藏
  • 陕西
  • 甘肃
  • 青海
  • 宁夏
  • 新疆
请先选择省份
安卓下载 苹果下载
全国统一服务热线 400-0658-029 133-0925-8589

首页 > 资讯 > 详情

2022石材产业趋势发展报告重磅发布!

2022-08-04


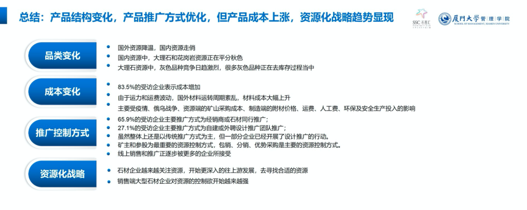
2022年7月29日,石善汇携手厦门大学企业案例研究中心隆重发布《2022石材产业趋势发展报告》(以下简称报告),旨在帮助石材企业家总结当下、分析事实、看清趋势、因势利导、顺势而为,为全球石材产业发展贡献“石善精神、中国力量”!

报告摘录如下

来源 | 厦门大学管理学院EDP中心



1、本项目推广名为“抱龙石艺小镇“”抱龙·云栖墅”,政府备案名为“抱龙云栖墅”;开发公司为:抱龙文旅发展有限公司;
2、本资料为要约邀请,不作为要约或承诺;3、本宣传资料中的示意图为项目形象展示,仅供参考,不作为交付标准,相关宣传内容不排除因政府相关规划、规定及出卖人分期规划、未能控制等原因而发生变化;4、买卖双方的权利义务以双方签订的《商品房买卖合同》及其补充协议、附件等书面文件为准;5、本资料所发布的内容为2022年08月03日前的信息,敬请留意最新资料。(阜)房预售证第202100320号。


精选留言

点赞 597 写留言

0/100

友情链接
陶石汇 安卓
陶石汇 苹果
超级找客 安卓
超级找客 苹果
0.121699s